首页
B体育手机官方网站入口
射频收发芯片
混频器
射频前端芯片
模拟信号链芯片
行业应用
公网通信
专网&特种通信
蜂窝物联网
非蜂窝物联网
高精度传感
工业自动化
医疗设备
服务支持
在线选型
样品申请
反馈中心
下载中心
代理商信息
关于地芯
公司介绍
新闻资讯
加入我们
客户招募
联系我们
GC0851
功能特性
产品优势
产品参数
应用方案
射频收发芯片
GC0851
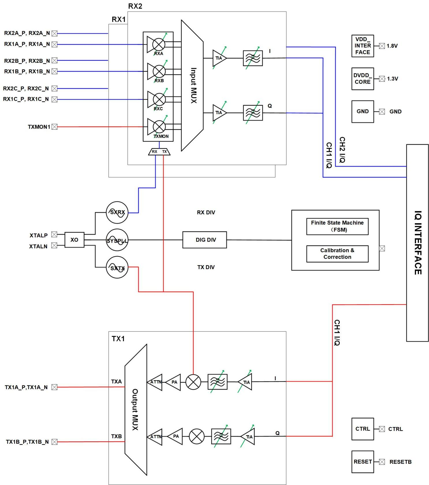
GC0851是一款高性能、高集成度的超宽带SDR收发机,可广泛应用于几乎所有现代化数字无线通信系统。支持的频率范围为30MHz到5000MHz,可配置射频带宽能够支持12KHz到20MHz的范围。GC0851采用直接变频架构,可实现高的调制精度和超低的噪声。该芯片具有镜像抑制校准,本振泄露校准,发射功率监控,杂散抑制以及接收通道增益校准等功能。并且包含有多芯片同步功能,适用于多芯片联合使用的场景,如MIMO。
联系我们
在线选型
B体育手机官方网站入口
射频收发芯片
GC0851
GC0851 原理图
功能特性
1T2R TDD/FDD
支持频率范围:30MHz to 5000MHz
可调谐通道带宽:1.4MHz 至 20 MHz
双通道接收器:6 路差分或 12 路单端输入
出色的接收器灵敏度,噪声系数为4 dB
单通道发射器:2路差分输出
TX 功率最大调节范围:48dB
4线SPI接口
模拟IQ接口
产品优势
超宽频率覆盖
灵活可配的射频带宽
全自主研发、全国内供应链
产品参数
Freq.
Bandwidth
TX EVM
T/R No.
Interface
30M-5000MHz
1.4-20M
-40dB
1T2R
Analog IQ
文档下载
样品申请
应用方案
5G NR Redcap模块
Redcap模块的推出是为了满足速率、时延要求不高的5G应用场景。它特别适用于物联网(IoT)设备,这些设备通常不需要5G全功能的高速度和高带宽,但对成本、功耗和覆盖范围有严格要求。该模块中的射频收发系统需要通过降低复杂度、降低成本和功耗为物联网设备提供更优质、更经济的无线通信解决方案。
探索更多
01
/
03
胜游体育(SYsports)-官方网站入口
|
胜游体育-胜游体育(中国)官方在线
|
开云app登录入口-开云online(中国)
|
拼搏在线首页_拼搏(中国)
|
qy千亿体育·(中国)平台官方网站
|
「B体育」-「中国」官网
|
欧亿-中国一站式体育服务平台
|
开云app登录入口-开云online(中国)
|
FB体育平台官方网站-FB(中国)
|